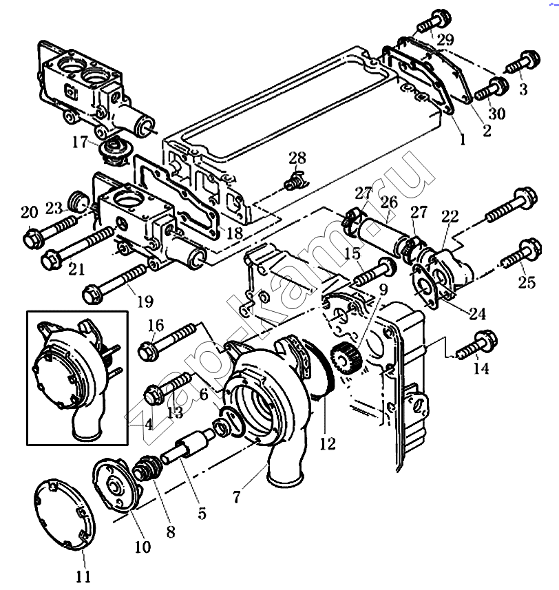
Насос водяной и термостат
/ Foton-BJ1099

1
2
2
3
4
4
4
5
6
7
8
9
10
11
12
13
14
15
16
17
18
19
20
21
22
23
24
25
26
27
27
28
29
30
Поз. | Артикул | Название детали | Foton-BJ1099 | |
---|---|---|---|---|
1 | Т3685R005 | Прокладка | 1 | |
2 | Т3617С003 | Крышка | ||
2 | Т3623К007 | Крышка | 1 | |
3 | Т2314Н002 | Болт | 1 | |
4 | Т4131Е011 | Насос водяной в сборе | ||
4 | Т4131Е025 | Насос водяной в сборе | ||
4 | Т4131Е018 | Насос водяной в сборе | 1 | |
5 | [Вал] | Вал | 1 | |
6 | [О-образное кольцо] | О-образное кольцо | 1 | |
7 | [Корпус насоса] | Корпус насоса | 1 | |
8 | [Уплотнительное кольцо] | Уплотнительное кольцо | 1 | |
9 | [Шестерня] | Шестерня | 1 | |
10 | [Рабочее колесо] | Рабочее колесо | 1 | |
11 | [Крышка] | Крышка | 1 | |
12 | Т2415Н494 | О-образное кольцо | 1 | |
13 | Т2314Н015 | Болт | 1 | |
14 | Т2314N043 | Болт | 3 | |
15 | Т2314Н006 | Болт | 1 | |
16 | Т2314Н006 | Болт | 1 | |
17 | Т2485613 | Термостат | 2 | |
18 | Т3685F005 | Прокладка | 1 | |
19 | Т2314J013 | Болт | 2 | |
20 | Т2314Н015 | Болт | 1 | |
21 | Т2314Н008 | Болт | 2 | |
22 | Т3764Е061 | Штуцер | 1 | |
23 | Т2431154 | Заглушка | 1 | |
24 | Т3683N004 | Прокладка | 1 | |
25 | Т2314Н004 | Болт | 2 | |
26 | Т33854114 | Шланг | 1 | |
27 | Т0180067 | Хомут | 2 | |
28 | Т33552414 | Штуцер | 1 | |
29 | Т2314J002 | Болт | 2 | |
30 | Т2314J004 | Болт | 2 |
Содержащиеся в справочниках-каталогах запасные части и детали не предлагаются к продаже, а носят исключительно информационный характер