Редуктор главной передачи
/ УралАЗ УРАЛ-4320-6951-74

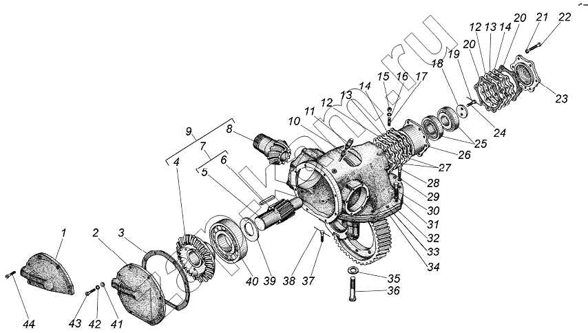
1
2
3
4
5
6
7
8
9
10
11
12
12
13
13
14
14
15
16
17
18
19
20
20
21
22
23
24
25
26
27
28
29
30
31
32
33
34
35
36
37
38
39
40
41
42
43
44
Поз. | Артикул | Название детали | Кол-во | |
---|---|---|---|---|
1 | 4320Х-2302145-01 | Крышка картера в сборе | 1; | |
2 | 4320Х-2402145-01 | Крышка картера в сборе | 2; | |
3 | 636106-2402146 | Прокладка крышки | 3; | |
4 | 4320Х-2402061 | Шестерня ведомая коническая | 3; | |
5 | 4320Х-2402110 | Шестерня ведущая цилиндрическая | 3; | |
6 | 4320Х-2402108 | Шпонка призматическая | 3; | |
7 | 4320Х-2402105 | Шестерня в сборе | 3; | |
8 | 4320Х-2402017 | Шестерня ведущая коническая | 3; | |
9 | 4320Х-2402009 | Шестерни редуктора (комплект) | ; | |
10 | 4320Х-4712072 | Пробка герметизации мостов в сборе | 3; | |
11 | 298430 | Сапун | 3; | |
12 | 375-2402126 | Прокладка регулировочная толщиной 0,22мм | ; | |
13 | 375-2402127 | Прокладка регулировочная толщиной 0,1мм | ; | |
14 | 375-2402128 | Прокладка регулировочная толщиной 0,05мм | ; | |
15 | 250559-П29 | Гайка М14х1,5-6Н | 6; | |
16 | 252138-П2 | Шайба 14 пружинная | 6; | |
17 | 333581-П29 | Шпилька М14х1,5 | 6; | |
18 | 375-2402109-10 | Шайба прижимная | 3; | |
19 | 258280 | Шплинт 1,6х150 | 3; | |
20 | 375-2402043 | Прокладка крышки стакана | 6; | |
21 | 252137-П2 | Шайба 12 пружинная | 18; | |
22 | 332030-П29 | Болт М12х40 | 18; | |
23 | 375-2402135 | Крышка стакана подшипников | 3; | |
24 | 331950-П29 | Болт М12х30 | 6; | |
25 | 7310А | Подшипник роликовый конический | 6; | |
26 | 375-2402124 | Стакан подшипников ведущей цилиндрической шестерни | 3; | |
27 | 4320-2402129 | Прокладка стакана подшипника | 6; | |
28 | 55571-2402066 | Болт М16х1,5х34 | 15; | |
29 | 252139-П2 | Шайба 16 | 15; | |
30 | 332762-П29 | Болт М18х1,5х36 | 18; | |
31 | 252140-П2 | Шайба 18.ОТ | 18; | |
32 | 4320Х-2402015 | Картер редуктора в сборе | 1; | |
33 | 4320Х-2402015-10 | Картер редуктора в сборе | 2; | |
34 | 55571-2402142 | Прокладка картера | 3; | |
35 | 375-2402047-11 | Шайба | 12; | |
36 | 332905 | Болт М20х100 | 12; | |
37 | 55571-2402067 | Болт М16х1,5х34 | 6; | |
38 | 258286-П29 | Шплинт 1,6х300 | 3; | |
39 | 4320Х-2402065 | Шайба опорная | 3; | |
40 | 12318КМ | Подшипник роликовый цилиндрический ведомой конической шестерни главной передачи | 3; | |
41 | 252006-П29 | Шайба 10 | 22; | |
42 | 252136-П2 | Шайба 10 пружинная | 22; | |
43 | 331582-П29 | Болт М10-6gх30 | 22; | |
44 | 221720-П29 | Винт М10-6gх22 | 2; |
Содержащиеся в справочниках-каталогах запасные части и детали не предлагаются к продаже, а носят исключительно информационный характер